
KEP FK UNS
Komite Etik Penelitian FAKULTAS KEDOKTERAN Universitas Sebelas Maret

Local Business
Lorem ipsum dolor consectetur adipiscing elit eiusmod.
Online Store
Lorem ipsum dolor consectetur adipiscing elit eiusmod.
Blogging
Lorem ipsum dolor consectetur adipiscing elit eiusmod.
Portfolio
Lorem ipsum dolor consectetur adipiscing elit eiusmod.
Layanan Kami

Etik penelitian

GCP/GHRP

Pelatihan Etik
Prosedur Pengajuan Ethical Clearance di Komite Etik Penelitian Kesehatan (KEPK) Fakultas Kedokteran UNS
Alur Pengajuan Ethical Clearance di KEPK FK UNS ( download )
1. Pengajuan Ethical Clearance secara online pada penelitian dengan subyek manusia silahkan download dan lengkapi (download form protokol ) dan ( download checklist 7 standar )
2. Pengajuan Ethical Clearance untuk penelitian dengan subyek hewan coba silahkan download dan lengkapi file berikut ( download ),
3. Kelengkapan berkas sebagai berikut: Surat Pengantar Pengajuan Etik, Form Protokol, Curiculum Vitae, Lembar pengesahan yang di tanda tangani pembimbing dan penguji proposal, SOP penelitian / perawatan hewan coba (jika ada), Bukti Bayar pengajuan EC
4. Pembayaran pengajuan Ethical Clearance melalui: https://payway.uns.ac.id/ dan ikuti langkah-langkah berikut: pilih produk (Fakultas Kedokteran), Pilih kategori ( Layanan Penelitian ), Pilih Virtual account (VA) KEPK LOGO WARNA MERAH, lalu dilengkapi form yang ada untuk mendapatkan kode billing, bayar di Bank Mandiri
5. Untuk pengajuan di poin nomer 2 atau 3 disertakan kelengkapan poin nomer 4 kemudian diemailkan ke kepk@fk.uns.ac.id
6. Berikut ini adalah contoh format Pernyataan Persetujuan setelah Penjelasan(PSP)/ Informed consent/ informed assent yang bisa digunakan sebagai referensi (link)
7. Berikut ini adalah contoh pengantar permohonan etik dari pengusul. Bisa menggunakan surat pengantar dari prodi (kop surat dan tanda tangan Kaprodi)/ tanda tangan pengusul dan/ dengan tanda tangan pengesahan pembimbing ( download )
8. Berikut ini adala beberapa referensi yang dapat diperhatikan dalam pelaksanaan penelitian ( download )
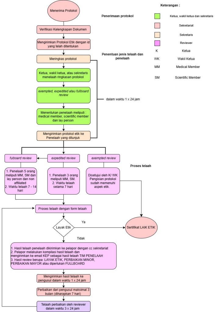
9. Alur Telaah Protokol Etik Penelitian di KEP FK UNS


“The best part is that Astra comes with hundreds of professionally designed templates for just about every industry, makes it super easy for non-techy users to build a website.”
Wade Warren
Why Choose Us
Passionate
Tempor ullamcorper urna, est, lectus amet sit tempor pretium mi sed morbi cras posuere sit ultrices bibendum augue sit ornare.
Professional
Tempor ullamcorper urna, est, lectus amet sit tempor pretium mi sed morbi cras posuere sit ultrices bibendum augue sit ornare.
Support
Tempor ullamcorper urna, est, lectus amet sit tempor pretium mi sed morbi cras posuere sit ultrices bibendum augue sit ornare.
